招生简章
当前位置: 首页 > 招生就业 > 招生简章 > 正文
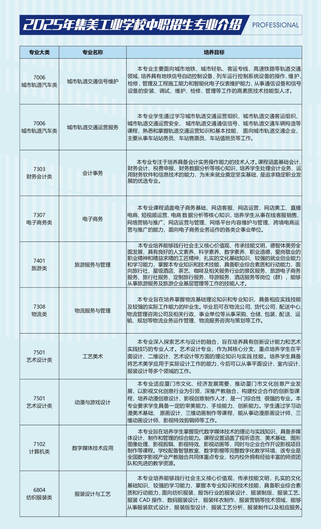
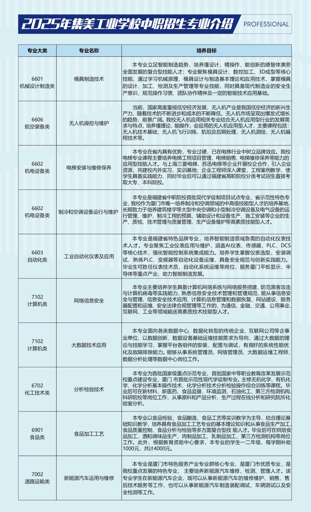
集美工业学校2025年招生简章
来源: 作者: 日期: 2025-06-24 点击数:


联系我们

学校电话:0592-6283333、0592-7790910 传真电话:0592-6079124
招生电话:0592-7790966、0592-7790977地址:厦门市集美区杏前路22号

教务处电话:0592-7790916、0592-6070392

学生处电话:0592-7790908、0592-7790919、0592-7790920

邮箱:bgs@jmgyxx.com 邮编:361022